火灾自动报警系统联动关系明细表
        点击量:发布时间:2021-02-22 10:50
        
	一、湿(干)式系统/预作用系统/雨淋系统
	
	二、水幕系统/消火栓系统
	
	三、气体灭火系统/泡沫灭火系统
	
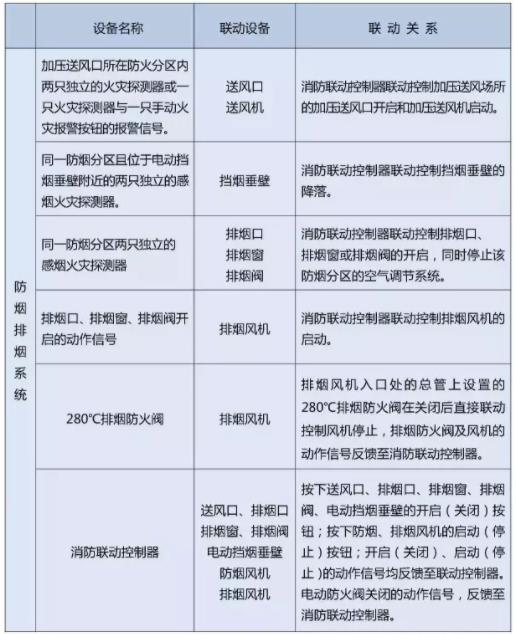
	四、防烟排烟系统
	
	五、防火门及防火卷帘系统/电梯系统/火灾警报及应急广播系统
	
	六、消防应急照明及疏散指示系统/切非消防电源/安防系统/门禁系统
	
 下一篇:消防系统如何划分?  
        
	一、湿(干)式系统/预作用系统/雨淋系统
	
	二、水幕系统/消火栓系统
	
	三、气体灭火系统/泡沫灭火系统
	
	四、防烟排烟系统
	
	五、防火门及防火卷帘系统/电梯系统/火灾警报及应急广播系统
	
	六、消防应急照明及疏散指示系统/切非消防电源/安防系统/门禁系统
	